
January 1, 2025
Integrated photonic Galton board and its application for photon counting
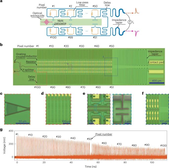
The Galton board is a desktop probability machine for visualizing the random walk of many particles....
H Qin, R Cheng, Y Zhou, HX Tang // Optica Quantum 3, 156 (2025).
Read More →












